搜狗输入法下载

搜狗输入法下载 >> 搜狗输入法下载通知 >> 正文

搜狗输入法下载通知

盖志佳因公临时出国(境)公示

2016-04-26

特此公示。公示期为4月26日至5月3日,若有异议,请以书面形式于5月3日前向外事处反映。

联 系 人:刘伟婷

联系电话:0451-86677452

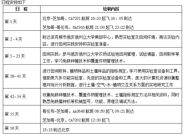
附件:邀请信及日程中英文